US12441177 - Electrified military vehicle

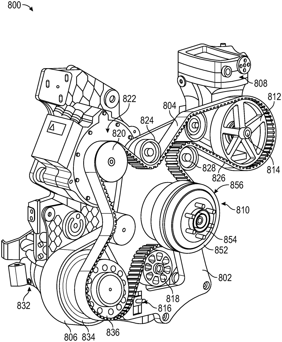
This patent describes a military vehicle featuring a driveline that integrates an engine, energy storage system, and multiple motors, including one that powers an air compressor. The design allows for the pneumatic disengagement of a clutch to decouple a second motor from the engine, enhancing operational efficiency.
Claim 1
- A military vehicle comprising: a front axle; a rear axle; and a driveline including: an engine; an energy storage system; an accessory drive coupled to the engine, the accessory drive including a first clutch where the first clutch is a sprag clutch including a first portion and a second portion, a pulley coupled to the first portion, a first motor, a plurality of accessories, a first belt coupling the pulley to the first motor and the plurality of accessories, and a second belt coupling the second portion to an output of the engine, the first motor electrically coupled to the energy storage system, the plurality of accessories including an air compressor; a second motor coupled to at least one of the front axle or the rear axle, the second motor electrically coupled to the energy storage system; and a second clutch positioned between the engine and the second motor, wherein the second clutch is spring-biased into engagement with the engine and pneumatically disengaged by an air supply selectively provided thereto based on operation of the air compressor; wherein the first motor is configured to drive the air compressor to pneumatically disengage the second clutch to decouple the second motor from the engine. a front axle; a rear axle; and a driveline including: an engine; an energy storage system; an accessory drive coupled to the engine, the accessory drive including a first clutch where the first clutch is a sprag clutch including a first portion and a second portion, a pulley coupled to the first portion, a first motor, a plurality of accessories, a first belt coupling the pulley to the first motor and the plurality of accessories, and a second belt coupling the second portion to an output of the engine, the first motor electrically coupled to the energy storage system, the plurality of accessories including an air compressor; a second motor coupled to at least one of the front axle or the rear axle, the second motor electrically coupled to the energy storage system; and a second clutch positioned between the engine and the second motor, wherein the second clutch is spring-biased into engagement with the engine and pneumatically disengaged by an air supply selectively provided thereto based on operation of the air compressor; wherein the first motor is configured to drive the air compressor to pneumatically disengage the second clutch to decouple the second motor from the engine. an engine; an energy storage system; an accessory drive coupled to the engine, the accessory drive including a first clutch where the first clutch is a sprag clutch including a first portion and a second portion, a pulley coupled to the first portion, a first motor, a plurality of accessories, a first belt coupling the pulley to the first motor and the plurality of accessories, and a second belt coupling the second portion to an output of the engine, the first motor electrically coupled to the energy storage system, the plurality of accessories including an air compressor; a second motor coupled to at least one of the front axle or the rear axle, the second motor electrically coupled to the energy storage system; and a second clutch positioned between the engine and the second motor, wherein the second clutch is spring-biased into engagement with the engine and pneumatically disengaged by an air supply selectively provided thereto based on operation of the air compressor; wherein the first motor is configured to drive the air compressor to pneumatically disengage the second clutch to decouple the second motor from the engine.
Google Patents
https://patents.google.com/patent/US12441177
USPTO PDF
https://image-ppubs.uspto.gov/dirsearch-public/print/downloadPdf/12441177