US12487048 - Archery arrow rest cord tensioning system

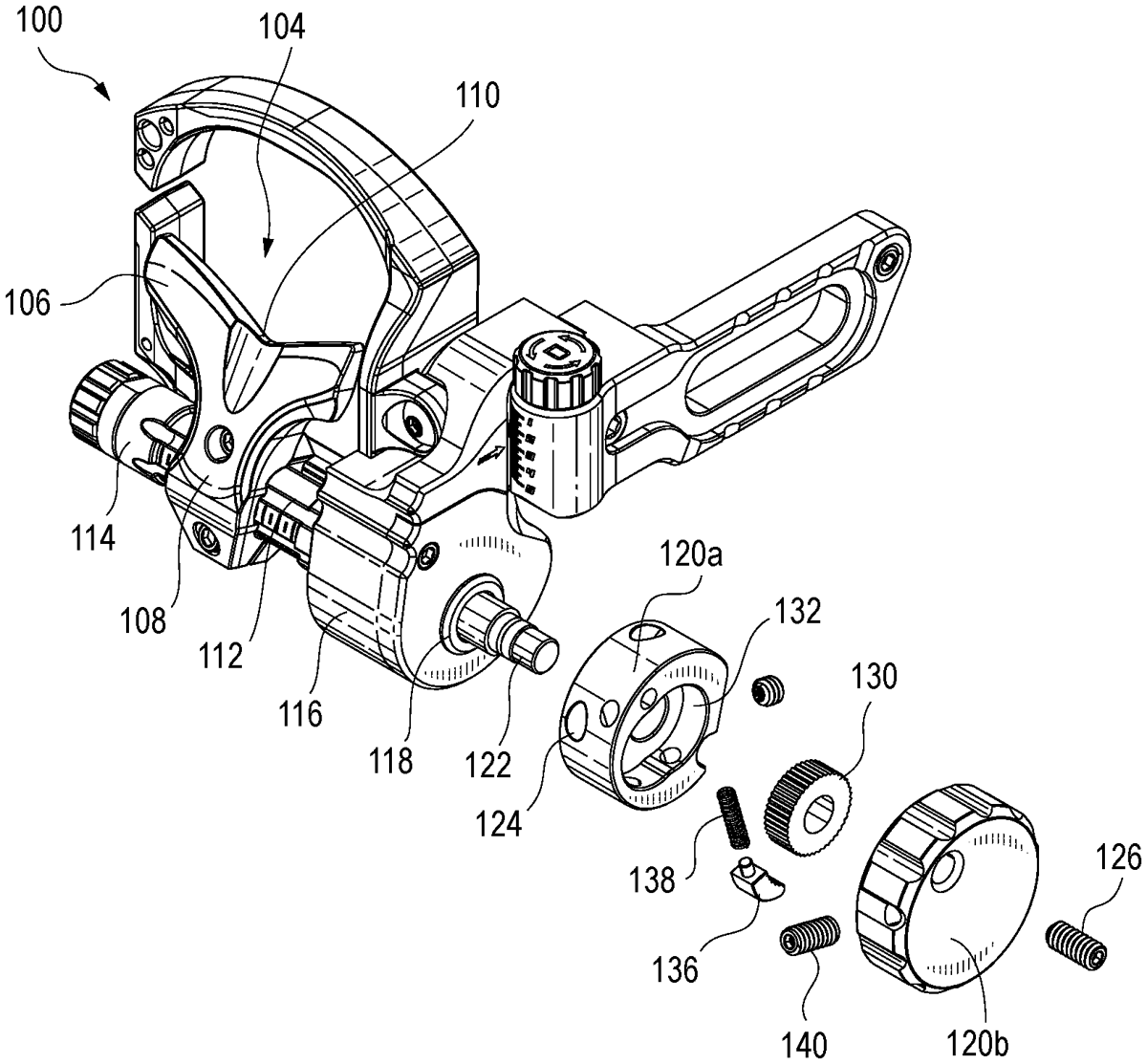
The patent describes a fall away arrow rest system designed for archery bows, featuring a launcher that pivots to clear the arrow’s path upon firing. It includes an adjustable rest cord mechanism that allows users to modify the timing of the launcher’s movement by changing the cord’s length and tension.
Claim 1
1 . A fall away arrow rest system for use with a bow, the arrow rest comprising: a housing adapted for mounting to a bow; a rotatable shaft supported by the housing; a launcher coupled to the rotatable shaft and configured to receive a shaft of an arrow; a turn knob configured for receiving or coupling with a first end of a cord; a gear coupled to the rotatable shaft and including gear teeth; a pawl configured to engage with the gear teeth; and a biasing element that biases the pawl to engage the gear; wherein rotating the turn knob in a first direction about an axis of rotation results in rotation of the turn knob about the rotatable shaft without transferring rotation to the rotatable shaft; wherein rotating the turn knob in a second direction about the axis of rotation opposite the first direction results in the pawl engaging the gear teeth to transfer rotation of the turn knob to the rotatable shaft. a housing adapted for mounting to a bow; a rotatable shaft supported by the housing; a launcher coupled to the rotatable shaft and configured to receive a shaft of an arrow; a turn knob configured for receiving or coupling with a first end of a cord; a gear coupled to the rotatable shaft and including gear teeth; a pawl configured to engage with the gear teeth; and a biasing element that biases the pawl to engage the gear; wherein rotating the turn knob in a first direction about an axis of rotation results in rotation of the turn knob about the rotatable shaft without transferring rotation to the rotatable shaft; wherein rotating the turn knob in a second direction about the axis of rotation opposite the first direction results in the pawl engaging the gear teeth to transfer rotation of the turn knob to the rotatable shaft.
Google Patents
https://patents.google.com/patent/US12487048
USPTO PDF
https://image-ppubs.uspto.gov/dirsearch-public/print/downloadPdf/12487048